《逸剑风云》秘籍图纸掉落揭秘!快速提升!
72
2

一、剧情触发秘籍与图纸概述
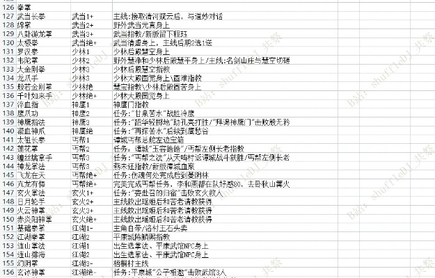
在《逸剑风云决》这款游戏中,许多高级秘籍与图纸并非直接获得,而是需要通过完成特定的剧情任务才能解锁。这些秘籍与图纸往往蕴含着强大的力量,对于角色的成长至关重要。下面,就让我们跟随玩家“有时明月”的步伐,一起探索这些隐藏在剧情中的宝藏吧。二、剧情触发秘籍与图纸整理
1. 秘籍掉落:在游戏中,部分秘籍需要通过完成特定的剧情任务才能获得。例如,在“剑指苍穹”章节中,玩家需要击败强大的敌人“苍穹剑圣”,才能获得其秘籍“苍穹剑诀”。 2. 图纸掉落:与秘籍类似,部分图纸也需要通过剧情任务获得。例如,在“龙脉觉醒”章节中,玩家需要探索神秘的龙脉,才能获得“龙鳞甲”的图纸。三、剧情触发秘籍与图纸获取技巧
1. 关注剧情线索:在游戏中,部分剧情任务会留下线索,提示玩家前往特定地点或击败特定敌人。玩家需要仔细观察剧情,抓住这些线索,才能顺利获得秘籍与图纸。 2. 提升角色实力:部分剧情任务难度较高,玩家需要提升自身实力,才能顺利完成。在探索剧情的不要忘记提升角色的装备和技能。 3. 组队合作:部分剧情任务需要玩家组队完成,玩家可以邀请好友一起探索,共同完成任务。 通过以上攻略,相信玩家们已经对《逸剑风云决》中剧情触发秘籍与图纸有了更深入的了解。在游戏中,不断探索、挑战自我,相信每位玩家都能收获属于自己的宝藏。《崩坏星穹铁道》3.3攻略:银河球棒侠传说第六关必胜秘籍大揭秘!
《原神》爱可菲传说任务珍上至珍料理秘籍,轻松解锁调味技巧攻略